搜索
首页
机构介绍
返回
公司简介
企业理念
组织结构
企业资质
企业风采
管理模式
部门职责
岗位职责
纪律管理
员工守则
执业十不准
职场禁语
员工办事规则与流程
业务范围
返回
财审(会计师事务所)业务
税审(税务师事务所)业务
造价(工程造价公司)业务
咨询(企管咨询公司)业务
评估(资产评估公司)业务
服务指南
返回
委托与办理业务流程
需要提供的基本资料
业务收费费率与规定
行业动态
业务论坛
读书札记
政策法规
返回
政策法规
人才招聘
返回
招聘信息
应聘须知
试用期必须掌握的基本事宜
联系我们
返回
留言反馈
首页
机构介绍
返回
公司简介
企业理念
组织结构
企业资质
企业风采
管理模式
部门职责
岗位职责
纪律管理
员工守则
执业十不准
职场禁语
员工办事规则与流程
业务范围
返回
财审(会计师事务所)业务
税审(税务师事务所)业务
造价(工程造价公司)业务
咨询(企管咨询公司)业务
评估(资产评估公司)业务
服务指南
返回
委托与办理业务流程
需要提供的基本资料
业务收费费率与规定
行业动态
业务论坛
读书札记
政策法规
返回
政策法规
人才招聘
返回
招聘信息
应聘须知
试用期必须掌握的基本事宜
联系我们
返回
留言反馈
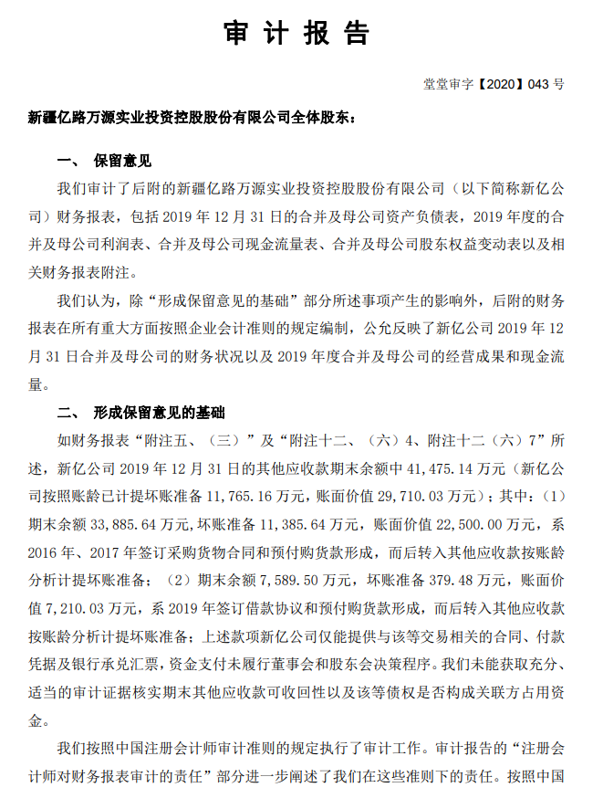
首份!深圳堂堂为*ST新亿出具的审计报告来啦!
发布时间:2020-08-28
浏览量: 774
首份!深圳堂堂为*ST新亿出具的审计报告来啦!
审计之家
今天
- END -
上一篇:
2020年,新民间借贷司法解释已实施,打借条要注意的17个重大事项(附范本)
下一篇:
行政事业单位审计类违纪行为清单