期后事项:2019年年报新冠肺炎疫情影响的披露示例

发布时间:2020-03-05 浏览量: 1140

期后事项:2019年年报新冠肺炎疫情影响的披露示例

会计雅苑 昨天

以下文章来源于丰言丰语.刘 ,作者刘丰收

丰言丰语.刘丰言丰语.刘

勇于钻研、乐于分享,共同学习、共同进步 【仅代表个人观点,不代表任何机构,不属于最终意见、建议或结论】



版权声明

会计雅苑-会计审计资讯平台。微信公众号:CHNCPAS,欢迎关注。

会计雅苑转载之文章版权归原作者,本文来自微信公众号:丰言丰语.刘


2019年12月31日以前,新型冠状病毒感染肺炎疫情(“新冠肺炎疫情”)的病例并不多,且尚未采取了大规模的防控措施。新冠肺炎疫情从 2020年1月起在全国爆发,人传人病例大幅增加,企业经营活动被限制或暂停,并实施了旅行限制和隔离等防控措施。

新冠肺炎疫情对2019年财务报告有何影响?本文摘录了已经披露2019年年报的上市公司披露的期后事项中涉及新冠肺炎疫情的内容,供参考。

 

一、资产负债表日后事项的性质

根据《企业会计准则第29号——资产负债表日后事项》第二条,资产负债表日后事项包括资产负债表日后调整事项和资产负债表日后非调整事项。资产负债表日后调整事项,是指对资产负债表日已经存在的情况提供了新的或进一步证据的事项。资产负债表日后非调整事项,是指表明资产负债表日后发生的情况的事项。

会计准则委员会“会计准则实务问与答”(14问)指出,某一事项究竟是调整事项还是非调整事项,取决于该事项表明的情况在资产负债表日或资产负债表日以前是否已经存在。若该情况在资产负债表日或之前已经存在,则属于调整事项;反之,则属于非调整事项。

新型冠状病毒虽然在2019年财务报表的资产负债表日(2019年12月31日)已经存在,就此而言,新冠肺炎疫情好像是属于“资产负债表日已经存在的情况”,从而属于资产负债表日后调整事项;但是,新型冠状病毒(2019-nCoV/SARS-CoV-2/HCoV-19)发展为新冠肺炎疫情(COVID-19)并产生重大社会影响是在2020年1月份,简单来说2019年12月31日之前人们对疫情的认知与2020年1月份对疫情的认知是颠覆性的,也就是说,根本不是一回事。另外,新冠肺炎疫情对企业经营的影响并非是由病毒或疾病本身直接造成的,更多是由资产负债表日后各部门为遏制疫情而采取的防控措施造成的。所以,新冠肺炎疫情是在2020年1月份爆发的新情况,新冠肺炎疫情是一项资产负债表日后非调整事项

非调整事项的发生不影响资产负债表日企业的财务报表数字,只说明资产负债表日后发生了某些情况。企业应当在附注中披露重要的资产负债表日后非调整事项的性质、内容,及其对财务状况和经营成果的影响。无法做出估计的,应当说明原因。即对于受新冠肺炎疫情影响较大的行业中的企业,应披露新冠肺炎疫情对企业的影响。

需要注意的是,资产负债表日后事项表明持续经营假设不再适用的,企业不应当在持续经营基础上编制财务报表(CAS 29.3)。

 

二、上市公司2019年报期后事项披露示例

(一)期后事项披露新冠肺炎疫情影响概况

截止2020年3月3日已经披露2019年年报的41家上市公司中,资产负债表日后事项披露了新冠肺炎疫情影响的有10家。其中7家制造业、2家金融业、1家畜牧业。

由于已公布年报的公司行业分布以制造业为主,因此这10家并不具有行业代表性。另外,已披露年报的交通运输、批发和零售、卫生和社会工作、畜牧业公司并非都披露了新冠肺炎疫情的影响。

因此,新冠肺炎疫情影响的披露貌似与行业无关,更多的是取决于公司管理层及/或审计机构的判断。这从普华永道中天审计的3家上市公司均在期后事项披露了新冠肺炎疫情的影响可见一斑。

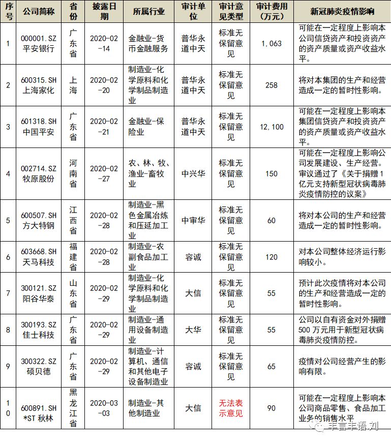
表1:2019年报期后事项披露的新冠肺炎疫情的影响

(二)期后事项披露新冠肺炎疫情影响示例

1.平安银行[000001.SZ]-货币金融服务-普华永道中天[02-14]

资产负债表日后事项

对新型冠状病毒肺炎疫情的影响评估

新型冠状病毒感染的肺炎疫情于2020年1月在全国爆发以来,对肺炎疫情的防控工作正在全国范围内持续进行。本公司将切实贯彻落实由中国人民银行、财政部、银保监会、证监会和国家外汇管理局共同发布的《关于进一步强化金融支持防控新型冠状病毒感染肺炎疫情的通知》的各项要求,强化金融对疫情防控工作的支持。

肺炎疫情将对包括湖北省在内的部分省市和部分行业的企业经营、以及整体经济运行造成一定影响,从而可能在一定程度上影响本公司信贷资产和投资资产的资产质量或资产收益水平,影响程度将取决于疫情防控的情况、持续时间以及各项调控政策的实施。

本公司将继续密切关注肺炎疫情发展情况,评估和积极应对其对本公司财务状况、经营成果等方面的影响。截至本报告报出日,该评估工作尚在进行当中。

2.上海家化[600315.SH]-化学原料和化学制品制造业-普华永道中天[02-20]

资产负债表日后事项

对新型冠状病毒肺炎疫情的影响评估

自新型冠状病毒的传染疫情(“新冠疫情”)从 2020年1月起在全国爆发以来,本公司积极响应并严格执行党和国家各级政府对病毒疫情防控的各项规定和要求,于春节假期期间第一时间向湖北省进行了捐赠,为做到防疫和生产两不误,本公司及各驻地分(子)公司自2月10日起陆续开始复工,从供应保障、品牌渠道、社会责任、内部管理等方面多管齐下支持国家战疫。

本公司预计此次新冠疫情及防控措施将对本集团的生产和经营造成一定的暂时性影响,影响程度取决于疫情防控的进展情况、持续时间以及各地防控政策的实施情况。

本公司将持续密切关注新冠疫情的发展情况,并评估和积极应对其对本集团财务状况 、经营成果等方面的影响。截止至本报告报出日,尚未发现重大不利影响。

3.中国平安[601318.SH]-保险业-普华永道中天[02-21]

资产负债表日后事项

对新型冠状病毒肺炎疫情的影响评估

新型冠状病毒肺炎(以下简称“新冠肺炎” )疫情于2020年1月在全国范围爆发以来,对新冠肺炎疫情的防控工作正在全国范围内持续进行。本集团将切实贯彻落实由中国人民银行、财政部、银保监会、证监会和国家外汇管理局共同发布的《关于进一步强化金融支持防控新型冠状病毒感染肺炎疫情的通知》的各项要求,强化金融对疫情防控工作的支持。

新冠肺炎疫情对包括湖北省在内的部分地区或部分行业的企业经营、以及整体经济运行造成一定影响,从而可能在一定程度上影响本集团信贷资产和投资资产的资产质量或资产收益水平,影响程度取决于疫情防控的情况、持续时间以及各项调控政策的实施。

本集团将继续密切关注新冠肺炎疫情发展情况,评估和积极应对其对本集团财务状况、经营成果等方面的影响。截至本报告披露日,该评估工作尚在进行当中。

4.牧原股份[002714.SZ]-畜牧业-中兴华[02-27]

资产负债表日后事项

其他资产负债表日后事项说明

公司于2020年1月29日召开第三届董事会第二十二次会议,审议通过了《关于捐赠1亿元支持新型冠状病毒肺炎疫情防控的议案》,同意公司捐赠人民币1亿元,用于全国新型冠状病毒肺炎疫情防控工作,特别是疫情严重的地区。同时,授权公司经营管理层根据实际情况分期分批组织实施捐赠。

新型冠状病毒肺炎疫情对湖北等省市以及全国整体经济运行造成一定影响,从而可能在一定程度上影响公司发展建设、生产经营。公司将密切关注新型冠状病毒肺炎疫情发展情况及对公司的影响。

5.天马科技[603668.SH]-农副食品加工业-容诚[02-28]

资产负债表日后事项

其他资产负债表日后事项说明

新型冠状病毒感染的肺炎疫情于 2020年1月在全国爆发以来,对肺炎疫情的防控工作正在全国范围内持续进行。本公司积极响应并严格执行党和国家各级政府对肺炎疫情防控的各项规定和要求。为做到防疫和生产两不误,本公司及各子公司陆续复工,从供应保障、社会责任、内部管理等多方面多管齐下支持国家战疫。

本公司预计此次肺炎疫情及防控措施将对本公司的生产和经营造成一定的暂时性影响,影响程度将取决于疫情防控的进展情况、持续时间以及各地防控政策的实施情况。

本公司将继续密切关注肺炎疫情发展情况,评估和积极应对其对本公司财务状况、经营成果等方面的影响。截至本报告报出日,该评估工作尚在进行当中。

6.方大特钢[600507.SH]-黑色金属冶炼和压延加工业-中审华[02-28]

资产负债表日后事项

其他资产负债表日后事项说明

新型冠状病毒感染的肺炎疫情于2020年1月在全国爆发以来,对新冠病毒疫情的防控工作正在全国范围内持续进行。本公司将切实贯彻落实防控工作的各项要求,强化对疫情防控工作的支持。本次新冠病毒疫情对本公司整体经济运行影响较小。公司将继续密切关注新冠病毒疫情发展情况,积极应对其可能对公司财务状况、经营成果等方面的影响。

7.硕贝德[300322.SZ]-计算机、通信和其他电子设备制造业-容诚[02-29]

资产负债表日后事项

其他资产负债表日后事项说明

新型冠状病毒感染的肺炎疫情爆发以来,本公司密切关注肺炎疫情发展情况,评估和积极应对其对本公司财务状况、经营成果等方面的影响。本公司预计此次疫情将对本公司的生产和经营造成一定的暂时性影响,影响程度取决于疫情防控的进展情况、持续时间以及各地防控政策的实施情况。截止至本报告公告日,尚未发现重大不利影响。

8.佳士科技[300193.SZ]-通用设备制造业-大华[02-29]

资产负债表日后事项

其他资产负债表日后事项说明

为切实履行上市公司社会责任,公司以自有资金对外捐赠500万元用于新型冠状病毒肺炎疫情防控,其中向中华慈善总会捐赠现金400万元设立专项资金,用于此次疫情的医疗物资采购、感染人员的救助及一线医护人员的慰问,其余100万元将以医疗物资及建设物资的形式进行捐赠。

9.阳谷华泰[300121.SZ]-化学原料和化学制品制造业-大信[02-29]

资产负债表日后事项

对新型冠状病毒肺炎疫情的影响评估

新冠肺炎疫情2020年1月爆发以来,公司全面贯彻落实党中央国务院和山东省委省政府疫情防控工作部署,在做好疫情防控的同时,积极应对疫情可能对生产经营带来的影响。

新冠疫情虽然给部分行业及整体经济运行带来明显影响,但因公司在非严重疫区,且根据国务院应对新型冠状病毒感染肺炎疫情联防联控机制及山东省委新型冠状病毒感染肺炎疫情处置工作领导小组(指挥部)办公室《关于切实加强疫情科学防控有序做好企业复工复产工作的通知》等相关要求,公司及全资子公司戴瑞克陆续开始复工,截止本报告出具日,疫情对公司经营产生的影响有限,后续影响程度将取决于全国疫情防控的情况、持续时间以及各项调控政策的实施。

本公司将继续密切关注新冠疫情发展情况,评估和积极应对其可能对本公司财务状况、经营成果等方面的影响。截至本报告报出日,该评估工作尚在进行当中。

10.*ST秋林[600891.SH]-其他制造业-大信[03-03]-无法表示意见

资产负债表日后事项

对新型冠状病毒肺炎疫情的影响评估

新型冠状病毒感染的肺炎疫情于2020年1月在全国爆发以来,对肺炎疫情的防控工作正在全国范围内持续进行。肺炎疫情将对全国范围内的企业经营以及整体经济运行造成一定影响,从而可能在一定程度上影响本公司商品零售、食品加工业务的销售水平,影响程度将取决于疫情防控的情况、持续时间以及各项调控政策的实施。

本公司将继续密切关注肺炎疫情发展情况,评估和积极应对其对本公司财务状况、经营成果等方面的影响。截至本报告报出日,该评估工作尚在进行当中。